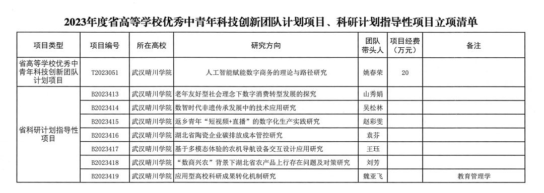
近日,湖北省教育厅发布《省教育厅关于下达2023年度科研计划项目和高校优秀中青年科技创新团队》的通知,由“湖北省青年岗位能手”“湖北省巾帼建功标兵”获得者、WilliamHill体育商学院姚春荣教授领衔申报的《人工智能赋能数字商务的理论与路径研究》项目,成功获得湖北省高等学校优秀中青年科技创新团队计划项目的立项支持。


《人工智能赋能数字商务的理论与路径研究》项目团队由5位研究骨干和4位研究成员组成。团队汇聚了来自电子商务、物流管理、金融科技、国际经济与贸易、市场营销等专业的骨干教师,既有深耕教学、科研的老教师,也有充满创新活力的青年学者,共同构成了一个年龄结构合理、专业背景互补、科研能力突出的研究团队。
该项目的研究内容聚焦数字商务前沿,深入剖析数字商务发展的现状与趋势,构建人工智能赋能数字商务的理论框架,探索人工智能技术在数字商务中的具体应用路径,评估人工智能技术对数字商务发展的影响,为数字商务的转型升级提供切实可行的解决方案。
近年来,学校高度重视科研队伍建设,不断完善科研人才培养制度体系,充分调动教师科研的积极性。此次获批高等学校优秀中青年科技创新团队计划项目立项,进一步提升了学校的科研水平,这不仅体现了学校对科研工作的大力支持,也展示了学校在推动数字经济发展中的积极作为。未来,团队将继续秉承创新精神,深入探索人工智能与数字商务的深度融合,为数字商务的未来发展贡献更多的智慧和力量。